SIAT新闻网
beat365在线体育app

深圳先进院发现一种新型钙通道抑制剂

来源:合成所汪琳发布时间:2021-04-21

  创伤性骨关节炎(osteoarthritisOA)是欧美第三大致残疾病,中国第四大致残疾病,以关节软骨的变性、破坏及骨质增生为特征的退行性疾病。多发于膝关节和髋关节,由于长期的机械刺激和磨损,往往导致OA呈进行性发展,直至关节畸形和功能障碍。目前临床上主要通过镇痛剂对症治疗,缺乏一种针对病因,改变疾病进程的有效治疗手段。 

  beat365在线体育app合成生物学研究所于寅副研究员、陈飞副研究员团队在创伤性骨关节炎疾病的发生、发展和治疗进行了系统的研究,在之前的研究基础上在《英国药理学杂志》(British Journal of Pharmacology)上在线发表了以Oxoglaucine mediates Ca2+ Influx and activates autophagy to alleviate osteoarthritis through the TRPV5/Calmodulin/CAMK-II pathway为题的论文。论文第一作者是深圳先进院研究助理钟刚,通讯作者为于寅副研究员、陈飞副研究员。 

  本研究发现一种新型钙通道抑制剂-oxoglaucine(氧海罂粟碱)可以通过高效阻断TRPV5介导的Ca2+主动跨膜运输,同时激活细胞的自噬过程,高效阻止软骨退变,有望成为创伤性骨关节炎的潜在治疗方式。 

  TRPV5为瞬时感受器电位通道(TRP)的亚家族成员,是新发现的高选择性的Ca2+跨膜转运通道,主要负责Ca2+由细胞外向细胞内的主动跨膜运输,在机体内参与多项生理活动的调节,研究表明TRPV5与骨关节炎的发病有强烈的相关性。本发明首次发现了氧海罂粟碱是一种新型的钙通道TRPV5抑制剂,它具有良好的生物相容性;氧海罂粟碱能够显著抑制软骨细胞的TRPV5及其下游的关键指标的表达,而这种抑制效应能够被TRPV5的激动剂维生素D3抵消,进一步证实了氧海罂粟碱对TRPV5的特异性抑制作用。随着TRPV5的阻断,骨关节炎伴随的异常钙流也得到了氧海罂粟碱的阻断。  

  该研究进一步研究其钙流抑制的连锁反应发现,异常钙流抑制的同时软骨细胞的自噬效应被显著激活。自噬作为机体的一种重要保护机制,其激活可以吞噬受损的细胞器和有害物质。氧海罂粟碱激活自噬以后可显著抑制OA细胞中炎症因子的产生和凋亡发生。 

  为了进一步证实自噬在氧海罂粟碱治疗OA过程中的重要作用,本研究加用自噬抑制剂3-MA做了一个对照试验,氧海罂粟碱能够显著降低OA病人软骨细胞中的凋亡(BAXCASP-3)和炎症相关指标(IL-6, TNF-α和 MMP-13)的基因表达和蛋白表达,而3-MA可以显著的逆转氧海罂粟碱对OA软骨细胞的治疗作用。这表明自噬在氧海罂粟碱发挥对OA治疗作用中意义重大。 

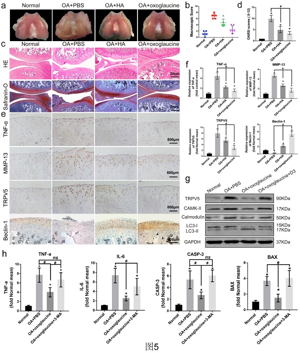
  本研究进一步在哺乳动物上面做了体内验证,利用SD大鼠制作了经典的OA模型,分别用氧海罂粟碱和透明质酸(HA,阳性对照)进行治疗,研究发现氧海罂粟碱有效减少了关节软骨磨损和软骨面的纤维组织的增生,其软骨层的厚度相对于模型组(OA+PBS)大幅增加,更重要的是,从大体观和关节的组织学染色来看,氧海罂粟碱对关节的保护作用甚至比临床的常用药透明质酸更好。另外免疫组化染色显示氧海罂粟碱抑制了TRPV5的表达,同时显著提高了自噬相关蛋白Beclin-1的表达,实现对炎症介质(MMP-13TNF-a)的抑制。这个结论也得到了Western bloting检测和ELISA的证实。 

  本研究首次发现瞬时感受器电位通道TRPV5的特异性抑制剂-氧海罂粟碱,显著抑制TRPV5进而阻止了骨关节炎介导的异常钙流,在钙流的作用下进一步激活软骨细胞的自噬效应,实现了对OA的抗炎和抗凋亡。在体内实验中氧海罂粟碱治疗有效降低了大鼠的OARSI评分,显著减少了关节软骨纤维增生。降低了关节液中的炎症介质分泌。本研究为治疗骨关节炎提供了一种潜在药物并深入阐述了其治疗OA 的分子机制,对进一步利用氧海罂粟碱在创伤性骨关节炎的临床治疗提供了详实的研究基础,也拓宽了其在OA治疗上的应用前景。 

  该研究得到了国家自然科学基金委、中科院深圳先进技术研究院、中国科学院定量工程生物学重点实验室、深圳合成生物学创新研究的资助。 

  论文链接:https://bpspubs.onlinelibrary.wiley.com/doi/abs/10.1111/bph.15466   

beat365在线体育app 

  1:氧海罂粟碱的生物相容性和对TRPV5和钙流的抑制作用 

beat365在线体育app 

  2:氧海罂粟碱具有显著激活自噬的能力 

beat365在线体育app 

  3:氧海罂粟碱显著抑制OA软骨细胞凋亡和炎症介质的表达 

beat365在线体育app 

  4:自噬抑制剂3-MA能够逆转氧海罂粟碱对OA软骨细胞的治疗作用 

beat365在线体育app 

  5:评价氧海罂粟碱对OA大鼠的治疗作用 


附件下载:

TOP

beat365在线体育app