SIAT新闻网
beat365在线体育app

深圳先进院在类风湿性关节炎发病机制研究方面取得进展

来源:医工所转化中心发布时间:2021-04-21

  近日,beat365在线体育app医工所转化医学中心张鹏研究员团队的最新研究成果以Notch-1 and Notch-3 Mediates Hypoxia-Induced Synovial Fibroblasts Activation in Rheumatoid Arthritis在线发表在风湿病国际权威期刊Arthritis & Rheumatology上(IF=9.586,风湿病领域排名第三)。论文通讯作者为张鹏研究员,第一作者为在读博士生陈建海。 

  类风湿性关节炎(RA)是一种自身免疫疾病,主要病理特征是滑膜组织增生和血管翳的形成从而导致软骨和成骨的破坏以及炎症细胞的浸润。这些病理特征都涉及到滑膜成纤维细胞(FLS)的激活。目前对于RA的治疗虽然有一定疗效,但是不能完全治愈,对于新的发病机理以及药物靶点的深入研究非常必要。 

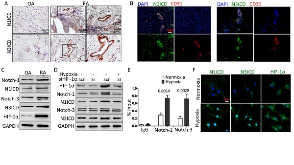
  在该研究中,研究团队发现了RA病人滑膜组织中Notch-1激活片段N1ICDNotch-3激活片段N3ICD高表达。以原代RA-FLS为体外研究对象,染色体免疫共沉淀检测显示在低氧微环境下HIF-1α结合到Notch-1Notch-3基因启动子区域的量显著增加,表明HIF-1α直接调控Notch-1Notch-3的表达。在体外采用小干扰RNA抑制Notch-1Notch-3的表达以及过表达N1ICDN3ICD来探讨低氧微环境下RA-FLS激活的分子机制。 

  结果显示,在低氧微环境下,通过Notch-1Notch-3可激活RA-FLS的活性,它们共同调控血管生成和侵袭。尤为重要的是,课题组发现Notch-1主要调控RA-FLS的迁移和间质转化,而Notch-3调控RA-FLS的凋亡和自噬。本研究提供了HIF-1αNotch-1Notch-3信号传导通路在调节RA-FLS激活机制中的功能相关性的证据。进一步深入证实并解析了Notch信号参与RA的发病机制。研究团队在胶原诱导关节炎动物模型上成功验证了Notch信号作为药物靶点治疗RA的可行性。 

  本研究得到国家自然科学基金委、中国科学院和深圳市科技创新委员会相关项目支持。 

  论文链接 

beat365在线体育app 

  Notch-1Notch-3信号在RA滑膜组织和RA-FLS中的表达 


附件下载:

TOP

beat365在线体育app