Cell Reports Methods | 深圳先进院开发微生物组自动化空间成像平台SEER-Map
微生物群落的空间结构深刻影响着物种间的相互作用及宿主的健康状态,是解析微生态功能的关键。然而,主流高通量测序技术往往无法保留微生物的原位空间信息;荧光原位杂交(FISH)技术虽能在单细胞分辨率下实现微生物的原位可视化分析,但受限于传统光学成像的性能瓶颈与繁琐的人工操作流程,其在高复杂度物种标记、高通量实验、多重检测及规模化应用方面面临显著挑战。因此,突破人工操作依赖,在单细胞分辨率下对复杂微生物群落实现高通量、自动化的原位空间全景成像与分析,是当前空间微生物组学领域亟待突破的关键问题。
2026年4月8日,beat365在线体育app定量合成生物学全国重点实验室、合成生物学研究所戴磊课题组在Cell Press旗下期刊Cell Reports Methods上发表研究论文《Spatial mapping of microbial communities by an integrated automation platform of sequential FISH》。团队在前期开发的SEER-FISH技术基础上,进一步构建了序贯容错荧光原位杂交自动化空间成像平台SEER-Map。该平台可在无人值守条件下连续完成40轮杂交成像,同时依托优化的样品前处理方案,大幅降低了试剂成本,为系统解析微生物群落在微米尺度的空间生物地理分布和物种互作关系提供了强有力的技术工具。
01 从SEER-FISH到SEER-Map:序贯FISH技术的全自动化
戴磊课题组此前开发的基于容错编码的序贯荧光原位杂交(SEER-FISH)技术,已成功突破了传统光学成像在荧光通道数量上的限制(成果回顾:Nature Communications | SEER-FISH成像技术:解析微生物组空间结构的新利器)。然而,该技术依赖手动操作完成每一轮的杂交-成像-解离循环,在实际应用中仍面临标准化、复用性与规模化推广的挑战。
针对这一核心瓶颈,研究团队搭建了一套集流体控制与显微镜成像于一体的自动化平台(图1)。硬件方面,该系统配备数十个独立可控的试剂端口,通过蠕动泵与流体歧管,将杂交缓冲液、洗涤液及探针解离试剂精准输送至样本腔室。软件层面,流体控制软件与显微镜成像系统协同运作,通过程序化编程精准调控多通道试剂的选择、流速与孵育时间,并与显微镜的图像采集软件联动,实现从样本预处理到多轮序贯杂交成像的自动运行。
该系统的稳定性在实验中得到了充分验证。在累计时长约15小时的连续40轮自动化原位杂交实验中,定量分析结果显示,FITC、Cy3、Cy5等荧光通道的杂交信号均保持高度稳定。每轮解离步骤后的背景残留信号均被控制在5%以下,充分验证了该系统的稳定性及实验结果的可靠性,为大规模空间微生物组学研究提供了坚实的硬件支撑。
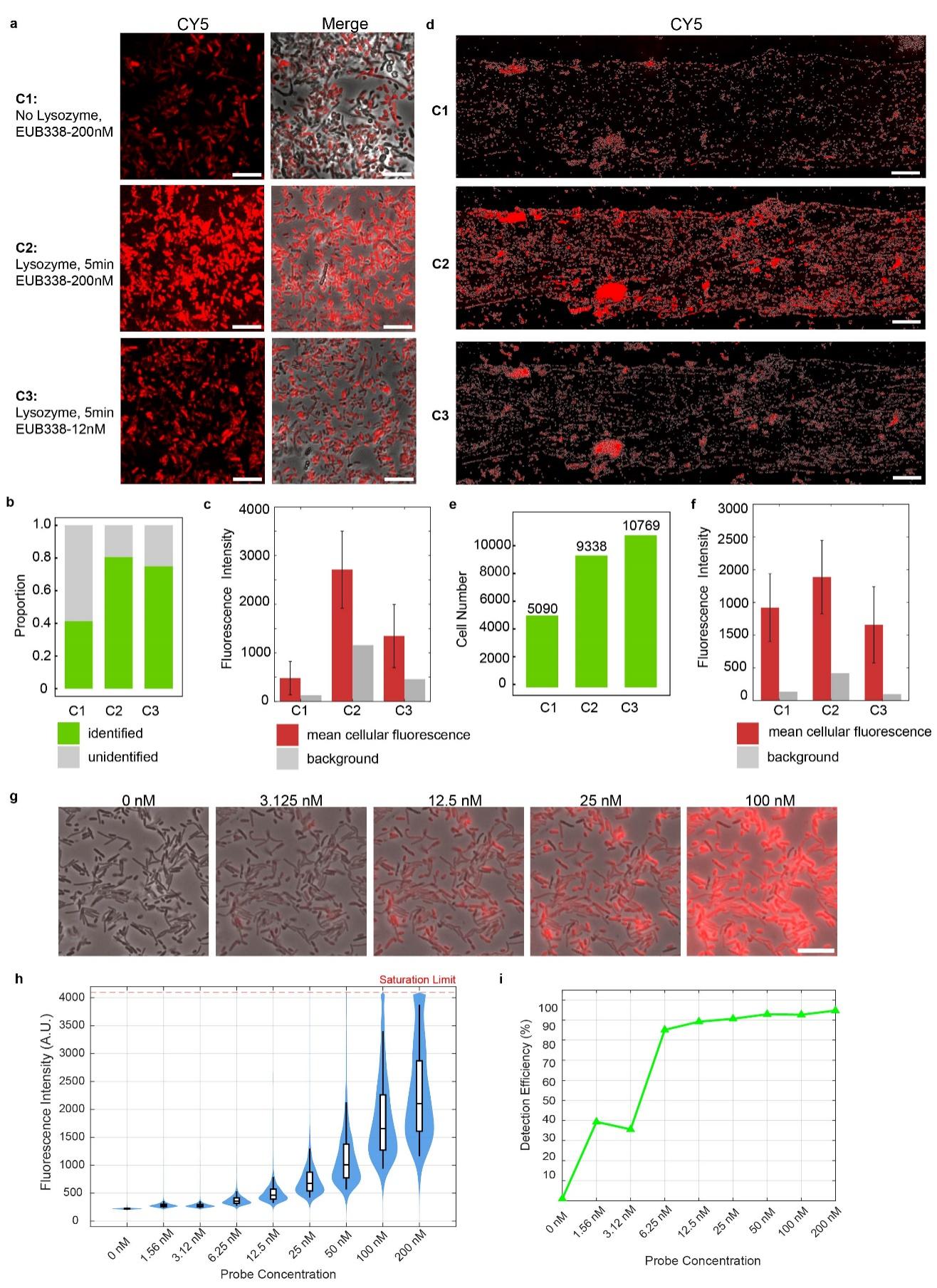
02 优化样品前处理方法:降本增效,检测效率显著提高
在荧光原位杂交中,样品前处理的质量直接影响了微生物的检测效率。研究团队通过系统梯度实验,评估了溶菌酶处理与杂交反应中探针使用浓度的协同作用。结果表明,在复杂的植物根际样品中,采用溶菌酶预处理并结合12 nM低浓度探针的优化方案,细菌细胞检出量较未处理组提升111%。
探针浓度由常规200 nM大幅降至12 nM后,在显著降低试剂成本的同时,实现了更优异的单细胞图像分割效果。低浓度探针在保证有效信号强度的前提下,可有效避免信号过饱和与扩散问题,显著提升密集细菌簇的单细胞图像分割精度。这一优化使SEER-Map在大规模应用中更具经济性与可行性。
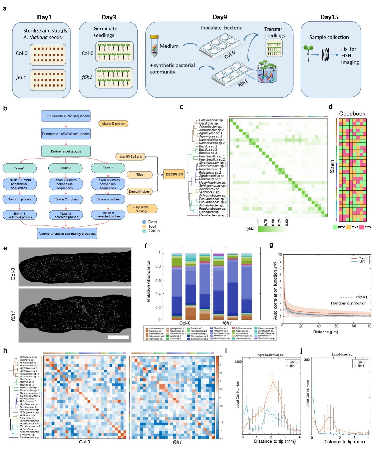
03 解析复杂微生物群落在宿主环境下的空间图谱
为验证SEER-Map的应用能力,研究团队对由30株菌株组成的合成微生物群落(SynCom30)在拟南芥根系的定殖情况进行了全面的空间解析(图3)。实验比较了两种拟南芥基因型:野生型(Col-0)和香豆素合成缺陷突变体f6'h1。F6'H1基因是拟南芥根系分泌香豆素的关键基因,这类代谢物在促进铁吸收和选择性调控根际微生物组成方面发挥双重作用。实验旨在揭示宿主的化学信号对微生物群落空间结构的精细调控。
研究团队采用系统化的探针设计策略,基于全长16S rRNA序列进行系统发育聚类、共识序列生成和特异性探针筛选,并构建了R8HD4(8轮、汉明距离4)的纠错编码方案,确保了多轮杂交过程中物种的精准识别与信号解码。借助SEER-Map,研究团队在距根尖约4 mm的区域内绘制了群落内28种定殖细菌的高分辨空间分布图谱,展现出高检测分辨率与灵敏度。通过空间生态学分析发现,根表定殖的微生物并非随机分布。线性偶极分析算法显示,其在约20 μm范围内呈现显著的非随机聚集模式,形成了具有结构化特征的微小聚集体。在更微观的10 μm尺度下,不同分类群之间表现出复杂的正向与负向空间共现关系。需要指出的是,微生物这种微尺度的空间关联,不仅暗示其可能存在营养互养、竞争抑制等直接生态互作关系,也反映出微生物受宿主环境驱动形成的共性或差异化生态位偏好。此外,研究进一步揭示了宿主基因型对定殖偏好的精细调控:尽管农杆菌(Agrobacterium sp.)在不同基因型中均倾向于定殖在根分化区,但溶杆菌(Lysobacter sp.)在f6'h1突变体中表现出根尖富集趋向。这些空间分布差异显示,宿主分泌的香豆素类代谢物正在重塑根际微生物的空间分布格局。
04 总结与展望
SEER-Map平台的构建,依托自动化的流体-成像集成系统与优化的样品前处理方案,成功突破了原有序贯荧光原位杂交技术在检测通量、实验成本及标准化推广方面的瓶颈。研究团队在拟南芥叶片与水稻根系等多种典型植物-微生物互作界面的验证实验,充分展现了该平台的广谱适用性与广阔应用前景。
beat365在线体育app定量合成生物学全国重点实验室、合成生物学研究所戴磊研究员为本文通讯作者,beat365在线体育app合成生物学研究所博士生曹朝辉为本文第一作者,深圳先进院为第一完成单位。本研究获深圳医学研究专项和国家自然科学基金的资助,并依托深圳合成生物研究重大科技基础设施顺利完成。

文章上线截图

图1. SEER-Map自动化平台实现稳健、高扩展性的微生物群落空间成像

图2. 样品前处理优化显著提升细菌检测效率

图3. 拟南芥根系定殖微生物群落的高分辨率空间解析
附件下载: