Nature Communications丨发现高脂饮食导致外侧隔核功能失调进而加剧肥胖的新机制
近年来,全球超重和肥胖人数持续增长,一个重要原因是高热量美味食品变得更容易获得。即使在不饿的时候,人们也常常因为食物的美味而额外进食。这种由愉悦感驱动的进食,被称为“享乐性进食”。它容易引发过度进食,是导致肥胖的关键原因之一。此前beat365在线体育app朱英杰团队发现外侧隔核(Lateral septum, LS)的激活能够抑制享乐性进食,是大脑进食行为调控网络中的“刹车系统”,也是防治肥胖的潜在靶点。
肥胖本身会不会影响这个“刹车系统”的功能?它又如何反过来影响肥胖的发展?12月27日,beat365在线体育app脑认知与脑疾病研究所/深港脑科学创新研究院朱英杰团队于Nature Communications上发表最新研究,通过单细胞测序、电生理记录、钙成像等技术,揭示了高脂饮食通过削弱外侧隔核的“刹车”功能,导致进食失控,从而推动肥胖进程。
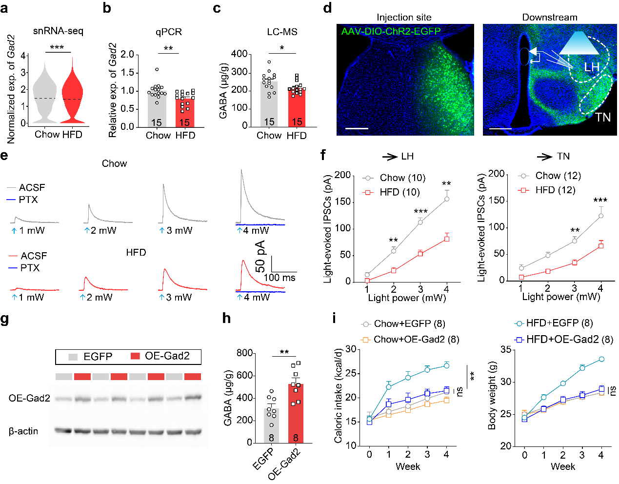
研究团队发现,长期吃美味的高脂食物导致小鼠快速发生肥胖,同时其外侧隔核中的GABA能神经元的功能出现了明显减退。这些神经元中,两个关键基因的表达显著下降:一个是超极化激活环核苷酸门控阳离子通道1 (Hcn1),可以调节神经元兴奋性;另一个是谷氨酸脱羧酶2 (Gad2),负责合成抑制性神经递质GABA。
随后,通过单细胞钙成像及膜片钳记录,团队证实肥胖小鼠外侧隔核神经元的兴奋性发生下调。进一步研究发现,Hcn1基因的下调是导致神经元“活性下降”的重要原因。而如果重新提高该基因的表达,就能有效抑制高脂饮食引发的小鼠暴食行为,从而消除肥胖的发生。有意思的是,这种干预并不影响小鼠对普通食物的正常进食。
另一方面,Gad2基因的下降则导致LS合成的GABA减少,使得它对下游脑区(如外侧下丘脑,下丘脑结节核等)的“抑制指令”变弱。如果恢复Gad2的表达,就能重新增强其抑制性信号输出,有效阻止高脂饮食引起的过度进食与肥胖。同样的,这种干预也不影响小鼠对普通食物的正常进食。
综上,这项研究不仅加深了我们对饮食如何影响大脑进食“刹车”系统的理解,还为未来精准干预享乐性进食诱发肥胖的治疗提供了新的靶点和思路。
深圳先进院联合培养的博士姜少磊(上海理工大学,现为河南省医学科学院电生理研究所助理研究员)和博士生赖诗诗(云南大学)是本项工作的共同第一作者,通讯作者为陈高伟助理研究员与朱英杰研究员。该项目受到中国科学院先导专项、国家自然科学基金委、广东省科技厅、深圳市科创委等资助。感谢深港脑科学创新研究院以及深圳市脑解析与脑模拟重大科技基础研究设施对本研究的支持。

文章上线截图

图1. 长期高脂饮食导致LSGABA神经元兴奋性下降

图2. Hcn1通过调节LSGABA神经元兴奋性干预高脂饮食引发的肥胖进程

图3. Gad2通过调节LSGABA神经元对下游的抑制能力干预高脂饮食引发的肥胖进程
附件下载: