Matter | 活性界面材料精准调控外泌体分泌促血管神经协同修复
血管神经再生修复的生理进程极为复杂。近年来,基于外泌体的促再生修复策略受到了广泛的关注。然而,现有策略面临外泌体寿命短(仅24~48小时)、剂量低以及具有特异性细胞调控功能的miRNA不可变等挑战,仍难以再现天然生理过程中复杂、动态的调控进程,严重限制了其在血管神经协同修复方面的应用。
11月21日,beat365在线体育app智能医用材料与器械研究中心杜学敏研究员团队,在精准调控外泌体分泌的活性界面材料方面取得重要研究进展。相关成果以“A ferroelectric living interface for fine-tuned exosome secretion toward physiology-mimetic neurovascular remodeling”为题,发表在Cell Press旗下旗舰期刊Matter上。

论文上线截图
该活性界面材料(LIFES)结合聚偏氟乙烯-三氟乙烯(P(VDF-TrFE))基智能高分子复合材料层与间充质干细胞的活细胞层,通过复合材料层的拓扑和电信号对间充质干细胞的调控,不但实现了外泌体的持久(约192小时)、大量(提升约8倍)释放,并且可在血管神经修复的不同阶段调控外泌体中的miRNA(前期促血管生成、后期促神经再生),模拟天然血管神经修复过程中的阶段特异调控作用,从而有效促进活体血管神经的协同修复,在智能生物医用材料与器械领域有着重大应用前景。
为解决现有基于外泌体的促再生修复策略面临的挑战,研究团队提出了由智能高分子复合材料层和间充质干细胞的活细胞层这两个核心元素组成的LIFES(图1)。

图1:促血管神经协同修复的LIFES设计
其中复合材料层为具有纳米槽表面拓扑结构的P(VDF-TrFE)基薄膜,可提供用于间充质细胞调控的拓扑、压电和光热释电信号;而间充质干细胞的活细胞层则可实现外泌体的持久分泌。通过复合材料层的拓扑、压电和光热释电信号对间充质细胞形态、分化、电生理响应等行为功能的调控以及对细胞不同信号通路的次序激活,LIFES可实现精准调控的外泌体分泌,重现天然血管神经再生修复生理过程中多靶点、阶段特异的调控作用。
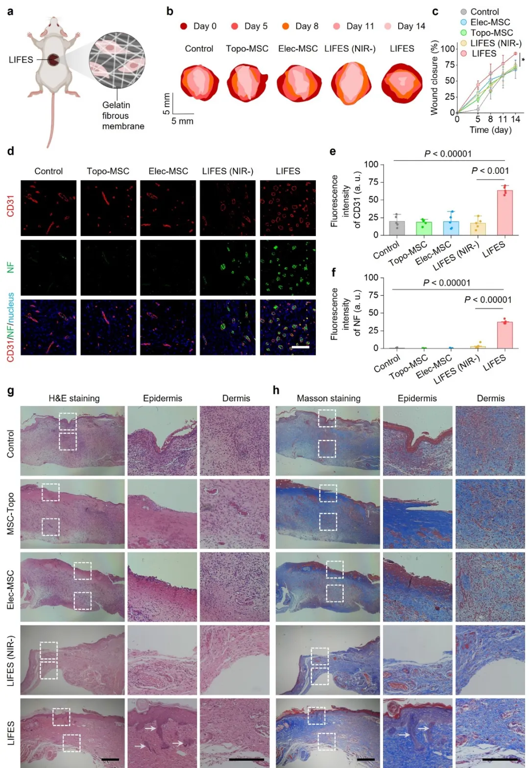
基于此,LIFES不但实现了血管神经在体外的协同修复,并且在大鼠糖尿病伤口模型中,同样展现了卓越的促血管神经协同修复的能力(图2)。本研究提出的LIFES有助于推动解决血管神经协同修复这一组织工程和再生医学领域的重大难题,有望促进下一代智能生物医用材料与器械的发展。

图2:LIFES加速糖尿病伤口血管神经协同修复
beat365在线体育app智能医用材料与器械研究中心杜学敏研究员为该论文的通讯作者,博士研究生彭明星、赵启龙副研究员为共同第一作者,深圳理工大学生命健康学院王玉田教授、柴安平博士以及香港大学机械工程系王敏教授为该论文共同作者,在研究中提供了大量帮助。
该论文获得国家自然科学基金、国家重点研发计划、中国科学院青年创新促进会、广东省重点和深圳市医学研究基金等科技项目支持。
附件下载: