Biomaterials | 新型血脑屏障穿透性纳米材料通过激活线粒体自噬治疗阿尔兹海默症
8月12日,beat365在线体育app合成生物学研究所材料合成生物学中心于寅副研究员团队与广西医科大学第二附属医院石胜良教授团队合作的最新成果以“Blood-brain barrier Permeable nanoparticles for Alzheimer's disease treatment by selective mitophagy of microglia”为题在线发表于国际知名期刊Biomaterials。

文章上线截图
在该工作中,研究团队开发了一种拥有优异的血脑屏障(BBB)通透性的纳米颗粒,由普鲁士蓝/聚酰胺-胺型(PAMAM)树状大分子/血管生成素-2 (PPA)组成,通过调节线粒体自噬,清除活性氧因子(ROS)恢复小胶质细胞的生理功能,从而治疗阿尔茨海默症。文章的第一作者为于寅课题组研究助理钟刚,共同一作为石胜良团队龙惠萍;于寅副研究员和陈飞副研究员、广西医科大学第二附属医院石胜良教授为共同通讯作者。
阿尔兹海默症(AD)是患病率逐年攀升的神经系统退行性疾病,当前众多针对抑制Aβ(淀粉样蛋白)的药物未能有效改善阿尔茨海默的症状。通过清除ROS来调节AD的病理微环境,为AD的治疗提供了一种新的思路。已有研究证实药用普鲁士蓝能够显著移除ROS,但其自身血脑屏障通过率较低限制了脑科学方面的应用。本团队使用具有大量伯氨基表面活性位点的PAMAM树枝状大分子作为载体搭载普鲁士蓝,并在此基础上修饰了血管生成素-2(Angiopoietin-2,ANG-2),它能够与毛细血管内皮细胞表面低密度脂蛋白受体相关蛋白-1 (LPR-1)结合,大大增加PPA纳米颗粒对血脑屏障的通透性。

图1.PPA纳米颗粒的结构和激活小胶质细胞线粒体自噬的过程
研究团队首先制备并表征了PPA纳米材料。扫描电子显微镜(SEM,图2a)和透射电子显微镜(TEM,图2b)分析显示,形成了直径为49±15 nm的球形纳米颗粒,并通过动态光衍射分析(DLS)进一步证实纳米颗粒的尺寸(图2c)。Zeta电位检测显示PPA纳米颗粒电位在+23mV~+19mV范围内,扭转了普鲁士蓝原本负电荷(-22mV)在通过血脑屏障的不利条件 (图2d)。红外光谱的特征性吸收峰、粒径分析均证实了ANG-2的成功引入(图2e,f)。此外研究团队还检测了PPA纳米颗粒过氧化物酶的活性,其结果显示PPA具有良好的过氧化物酶活性抗氧化性,并与PPA浓度呈正相关,这说明PPA具有良好的抗氧化性(图2h,i)。

图2.PPA纳米颗粒的理化表征
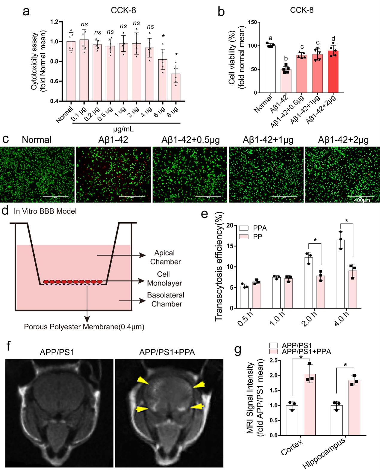
研究团队使用CCK-8检测PPA治疗后BV-2细胞的细胞活性, 0.5, 1.0, 2.0 μg/mL作为治疗浓度用于进一步实验(图3a),在该剂量下PPA纳米颗粒能够显著降低Aβ1-42(AD经典的体外造模剂)带来的细胞毒性,增加细胞活性 (图3b,c)。为了验证PPA纳米颗粒的BBB穿透性,体外BBB模型被构建,结果显示ANG-2的引入能够显著提升PPA纳米颗粒的BBB穿透性(图3d,e)。PPA纳米颗粒从小鼠尾静脉注射后的体内MRI成像也证明了PPA对BBB的穿透性(图3f,g)。

图3.PPA纳米颗粒的生物相容性和血脑屏障的穿透性
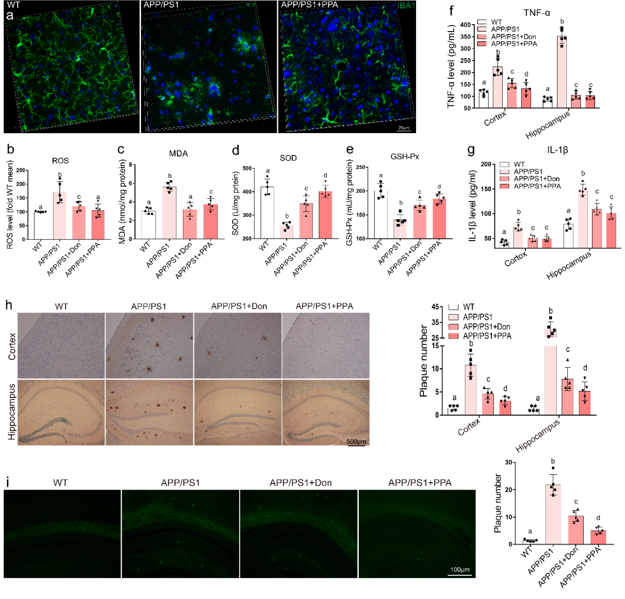
为了检测PPA纳米颗粒对AD的治疗效应,APP/PS1双转基因阿尔茨海默病小鼠模型被应用。结果显示PPA的连续应用能够遏制小胶质细胞(被IBA-1标记)的病态活化,从而使得细胞轮廓清晰、触角广泛(图4a),并大大降低脑组织和脑脊液中氧化应激和炎症因子(图4b-f)。另外PPA的持续治疗也减轻了海马体和大脑旁回中的淀粉样蛋白(Aβ)含量(图4h,i)。

图4. PPA纳米颗粒抑制AD小鼠中小胶质细胞的过度活化以及抗炎抗氧化
PPA经小鼠静脉注射后能够挽救AD小鼠中神经元(被NeuN标记)的病理损伤和凋亡(图5a,b)。18F-FDG-PET结果显示PPA能够增加小鼠体内FDG的脑内分布,表明PPA治疗使神经元的代谢和功能性得到了显著恢复(图5c)。进一步的行为学检测(水迷宫实验)显示PPA纳米颗粒的治疗显著增强了AD老鼠的记忆能力(图5d-f)。

图5. PPA纳米颗粒提高了AD小鼠的记忆能力
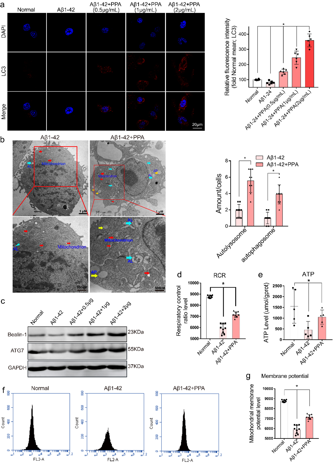
在机制上,研究团队发现PPA以浓度依赖的方式有效触发小胶质细胞的线粒体自噬(图6a-c)。在随后的线粒体的功能检测(线粒体膜电位(MMP),呼吸控制率(PCR)和ATP产生率)中,研究团队发现PPA处理能够显著恢复经Aβ1-42处理的BV-2细胞的线粒体功能(图6d-g)。这表明PPA可以通过激活小胶质细胞线粒体自噬,增加线粒体功能。

图6. PPA纳米颗粒能够激活小胶质细胞中线粒体自噬提高线粒体功能
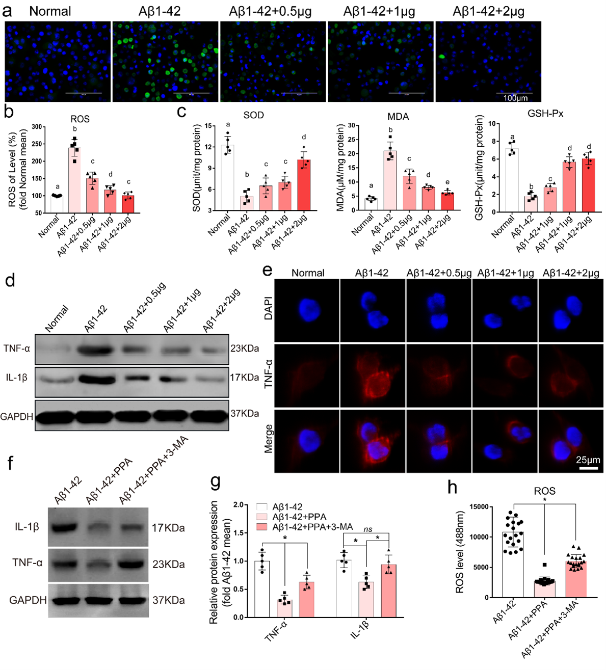
为了明确线粒体自噬在PPA治疗AD中的作用,自噬抑制剂3-MA(3-甲基腺嘌呤)被使用。结果显示PPA能够增强小胶质细胞的线粒体自噬,实现清除ROS和AD治疗效应,而自噬抑制剂的应用能够逆转PPA介导的的炎症因子和氧化水平下调,进一步证实PPA是通过促进线粒体自噬从而实现清除ROS和AD治疗效应的(图7f-h)。

图7.线粒体自噬是PPA纳米颗粒实现AD治疗的关键因素
本研究开发了一种智能的纳米颗粒,其具有良好的生物相容性和BBB穿透性,能够激活小胶质细胞线粒体自噬,提高线粒体功能,从而显著降低AD小鼠的ROS和炎症水平,实现AD小鼠记忆的挽救。通过多功能纳米颗粒调节小胶质细胞的代谢完成对阿尔茨海默病的治疗,为阿尔茨海默病的治疗提供了一个新思路。

图8.PPA纳米颗粒调节线粒体代谢治疗阿尔茨海默症
该研究工作获得国家自然科学基金(82002355;03101214017 D;32000727)、中科院深圳先进技术研究院优秀青年创新基金(Y9G075)、深圳市合成生物学创新研究院基金(DWKF20190010, JCHZ20200005),广东省基础与应用基础研究基金(2019A1515110948)资助。
附件下载: